Незапланированный ремонт и модернизация стабилизатора Ресанта АСН-5000/1-ЭМ
Всем хороши электромеханические стабилизаторы, кроме того, что они — электромеханические. А это значит, что независимо от нагрузки, он будет отслеживать изменения входного напряжения, и ёрзать туда-сюда щёткой по автотрансформатору.
Вы думали, что могли бы спастись от такого используя релейный стабилизатор, но нет — если входное напряжение опустится к порогу переключения обмоток, и будет скакать вокруг него — стабилизатор будет постоянно переключать обмотки, а на ваших потребителях напряжение будет скакать в пределах от минимально допустимого по ГОСТ, до максимального допустимого по ГОСТ, хотя формально стабилизатор работает как надо. При этом у вас постоянно будут дёргаться все ваши ИБП, элеткромоторы, а так же потребители с линейными источниками питания, например, аудиотехника.
Отдельно стоят симисторные/тиристорные стабилизаторы с многоотводным автотрансформатором, обеспечивающие очень мелкие шаги переключения, и инверторные стабилизаторы, вообще полностью преобразующие сетевое напряжение. Но первые сейчас — крайне редки, а вторые — довольно дороги.
Как баланс между стоимостью и параметрами, я выбрал электромеханический стабилизатор Ресанта для потребителей, чувствительных к броскам напряжения или его изменениям в пределах ГОСТ, т.е. от 207В до 253В. Настроил выход строго на 220 вольт, и забыл об щёлкающих ИБП. Однако, на днях я обратив внимание на то, что ИБП сервера, на котором в том числе работает и этот сайт, иногда щёлкает. Я спустился в гараж, и стал следить за работой стабилизатора. Сначала казалось, что в сети присутствуют резкие броски напряжения, которые заставляют стабилизатор неистово мотать туда-сюда токосъёмником, и изнашивать щётку, однако, замер показал, что сетевое напряжение колеблется, но не так уж и сильно, а щётка искрит. Что ж, пришлось снимать стабилизатор, и разбирать, попутно слегка модифицировав, о чём ниже и пойдёт речь.





По всей видимости, щётка долго ёрзала на одном месте, натёрла графитового порошка, и разболтала крепление токосъёмника на оси электромотора. Как результат — ухудшился контакт, появилось искрение, нестабильность выходного напряжения, и дёрганья туда-сюда, которые всё дальше и дальше усугубляли ситуацию.
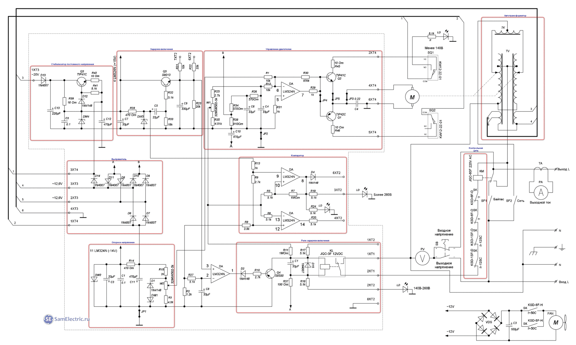
Понятно, что можно просто прижать щетку как следует, почистить автотрансформатор, и оставить его спокойно работать до следующего раза, но проблему надо устранять на корню, или, по крайней мере, поближе к нему. А корень проблемы кроется в полностью аналоговой схемотехнике, что, конечно, неплохо, и в целом очень даже хорошо в плане ремонтопригодности, не не очень надёжно, если, например, ваш сосед варит что-нибудь целый день, и ваш стабилизатор даже без нагрузки ёрзает туда-сюда. К сожалению, схему именно стабилизатора АСН-5000/1-ЭМ найти не удалось, но от АСН-10000/1-ЭМ он отличается только отсутствием сдвоенного автотрансформатора.
Если внимательно её изучим, то становится видно, что это простейшая схема сравнения входного напряжение с опорным, реализованная на операционном усилителе. Питание операционных усилителей — двуполярное, и на выход усилителя, управляющего двигателем, включены два транзистора структур PNP и NPN (Q1 и Q2), открывающиеся при смене полярности на выходе усилителя, и меняющие полярность напряжения на электромоторе, а значит и направление вращения.
Схема простейшая, и сама по себе крайне надёжная, но в сочетании с электромеханическим приводом — имеет ряд недостатков:
- Механика имеет люфты, а усилие вращения вала пропорционально напряжению питания мотора, из-за чего при небольших изменениях входного напряжения усилия недостаточно, и щётка начинает медленно ползти по обмоткам автотрансформатора.
- Схема отслеживает все изменения входного (входного — схемы, и выходного самого стабилизатора) напряжения, и должна поддерживать строго нулевое напряжение на выходе операционника, однако, из-за приведённых выше особенностей механики, всегда присутствует перекос одного из плечей, и один из транзисторов оказывается приоткрыт.
- Транзисторы выполняют функцию ключей, работая при этом в линейном режиме, и являясь по сути эммитерными повторителями, нагрузкой которых служит обмотка электромотора. При наличии на базах напряжения выше 0,6-0,7В они начинают приоткрываться, появляется ток, и на P-N-переходе рассеивается некоторая мощность, из-за чего транзисторы греются.
Из плюсов можно отметить, что в таком варианте практически исключён риск прохождения сквозного тока, когда оба транзистора открыты, т.к. один их них обязательно закрыт. Т.к. транзисторы сами по себе открываются при напряжении на базах около 0,6-0,7В, схема имеет необходимый гистерезис, достаточный для обеспечения точности регулировки в 2%, но слишком маленький для уменьшения износа щётки при постоянных колебаниях питающей сети.
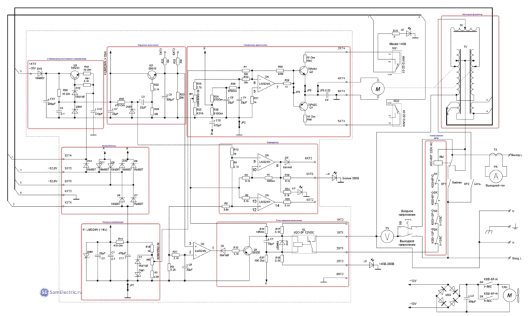
Чтобы увеличить толерантность схемы к незначительным колебаниям напряжения, нам надо увеличить гистерезис схемы. Конечно, можно пересчитать параметры операционного усилителя, но, как говорится, «Можно. А зачем?» Поэтому мы просто введём дополнительные нелинейные элементы в цепи баз транзисторов. Этими элементами могут являться, например, обычные кремниевые диоды. Добавим один диод, и для открытия транзистора понадобится уже не 0,6 вольт, а примерно в два раза больше. Добавим ещё один диод — и понадобится в три раза большее напряжение.
Но можно использовать светодиоды! Светодиоды открываются при несколько большем напряжении, чем обычные кремниевые, зависящем от цвета их свечения. Например, используя красные светодиоды, открывающиеся при 1,8-2,2В, мы получим окно перепада напряжения на выходе операционного усилителя примерно от -2,5В до +2,5В, в котором выходные транзисторы по прежнему будут закрыты.
Сказано — сделано. Перерезаем дорожку, ведущую от резисторов R29 и R30 к базе транзистора Q2, и меняем перемычку JP4 между базами транзисторов Q1 и Q2 на резистор номиналом 3,3кОм. Теоретически, можно его вообще не ставить, но он нужен нам для страховки и 100% запирания одного из транзисторов путём подачи ему на базу обратного напряжения.



Впаиваем новые детали. Канифоль отмывать я не стал — вероятность вреда от неё для платы стремится к нулю, это не химически активный флюс, а плата у нас — не нанотехнологичная.
Кроме того, рекомендую впаять конденсатор 0,1нФ между контактами реле — это уменьшит искрообразование и их обгорание, если у вас на выходе включена мощная нагрузка.

Итог наших модификаций — снижение точности регулировки выходного напряжения с 2% до примерно 5%, что по прежнему позволяет укладываться в диапазон отклонений напряжений по ГОСТ, и заметно экономит ресурс электромеханической части.
П.С.
На фото можно видеть, что транзисторы установлены на массивный радиатор через термопрокладки. Настоятельно рекомендую это проделать, чтобы рано или поздно они у вас не отпаялись от платы и не поджарили её.



